小鼠体内+类器官双模型,揭示为何病毒感染后肺修复反成阻碍-技术前沿-资讯-生物在线

小鼠体内+类器官双模型,揭示为何病毒感染后肺修复反成阻碍

作者:欣博盛生物科技有限公司 暂无发布时间 (访问量:646)

前沿进展

1月8日,上海科技大学席莹教授、上海市第六人民医院任涛教授和广州医科大学/广州实验室赵金存教授联合团队,在Cell Stem Cell上正式发表题为 “Dysplastic epithelial repair promotes the tissue residence of lymphocytes to inhibit alveolar regeneration post viral infection” 的研究论文,首次揭示了病毒感染后异常修复的KRT5+基底样细胞与T细胞相互作用调控肺泡再生的核心机制。

 

在这项研究中,Bio X Cell的多款InVivoMAb™系列功能级抗体作为核心工具,全程参与小鼠体内实验体外免疫-上皮类器官共培养模型研究,助力“体内疗效验证+体外机制解析”的双重突破。

双重突破

 

病急乱投医:异常修复反而阻碍肺泡再生

肺损伤修复时,原本应激活启动成体肺上皮干/祖细胞增殖并分化为肺泡上皮细胞,如由气道club细胞分化为AT2细胞(II型肺泡上皮细胞),以恢复气体交换功能。然而在呼吸道病毒感染(如流感、新冠)引发肺部严重损伤后,常常出现一种“病急乱投医”的异常修复KRT5+基底样细胞,它们虽然能够快速修补受损屏障,但是缺乏气体交换能力,反而阻碍肺功能恢复。

这项研究聚焦于探索KRT5+细胞如何调控CD4+/CD8+效应T细胞,以及这些T细胞在肺泡再生中的作用。作者发现,异常修复的KRT5+细胞通过CXCR3和Integrin α4β7招募CD4+/CD8+效应T细胞并促进其驻留,效应T细胞通过分泌IFNγ抑制club细胞向AT2细胞的分化,清除CD4+/CD8+T细胞或中和IFNγ,阻断CXCR3或Integrin α4β7,均能促进AT2细胞再生及肺功能修复

机制总结示意图

机制总结示意图

 

双重应用:Bio X Cell抗体体内外全能助攻

为确证哪些免疫细胞及分子是抑制肺修复的罪魁祸首,研究团队在小鼠体内和体外类器官共培养两类模型中反复使用 Bio X Cell的功能级抗体进行清除、阻断和中和,明确了免疫-上皮互作的分子机制,并给出可干预的潜在靶点,为转化研究提供了有力工具与思路。

 

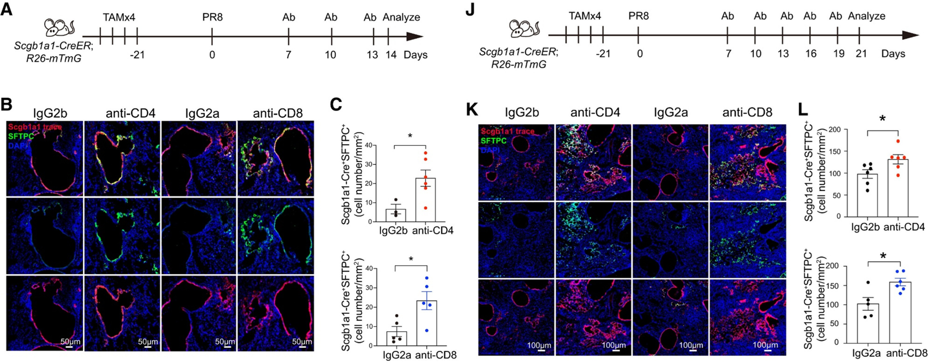
01 体内清除锁定抑制再生“嫌疑人”

(肺驻留CD4+/CD8+效应T细胞)

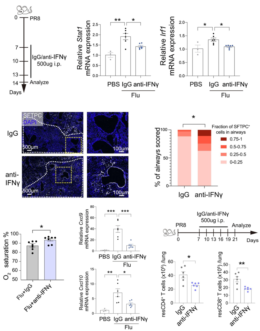
作者观察到发生异常修复时肺部出现大量的组织驻留CD4+/CD8+ T细胞,并与KRT5+基底样细胞呈现时空共定位,随即使用Bio X Cell抗体进行体内清除来评估这些T细胞的功能。

结果清除任一种T细胞,都显著加快小鼠体重恢复,提高血氧饱和度,减轻肺纤维化。而在细胞层面,体内清除CD4+或CD8+ T细胞后,谱系示踪技术观察到Scgb1a1(标记所有club细胞)来源的AT2细胞持续地显著增加。这些结果表明CD4+/CD8+ T细胞在病毒清除后持续驻留,并抑制club细胞向AT2细胞分化,及肺功能恢复。

体内清除CD4+或CD8+ T细胞后14dpi时小鼠肺功能改善

体内清除CD4+或CD8+ T细胞后14dpi时小鼠肺功能改善

 

体内清除CD4+或CD8+ T细胞后14dpi和21dpi时由club细胞分化而来的AT2细胞增多

体内清除CD4+或CD8+ T细胞后14dpi和21dpi时由club细胞分化而来的AT2细胞增多

 

Bio X Cell抗体使用:

从流感感染7 天后(避免影响病毒清除)开始,小鼠每三天腹腔注射500μg CD4抗体(#BE0003-1,克隆GK1.5) 或CD8α抗体(#BE0004-1,克隆53-6.7),同型对照组分别注射#BE0090(克隆LTF-2)或#BE0089(克隆2A3),流式分析验证清除效果,感染后第14天和21天分析。

 

02 类器官共培养模型,深挖分子机制

(CXCR3和IFNγ的关键作用)

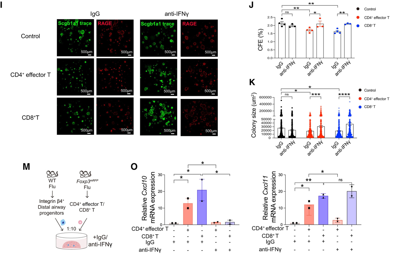
为排除体内复杂环境的干扰,作者建立了 3D 上皮类器官与 T 细胞的体外共培养模型,以检测细胞水平的直接互作,并鉴定其中的关键作用分子。在这一体外活细胞模型中,Bio X Cell 抗体同样表现出卓越的性能。

作者发现CD4+/CD8+ T细胞在体外模型中倾向于直接黏附气道类器官而非肺泡类器官,并且病毒感染后趋化因子Cxcl10/11及其受体Cxcr3的基因表达上调。随后在共培养模型中使用Bio X Cell抗体阻断CXCR3验证其作用。结果CXCR3抗体处理显著降低CD4+/CD8+ T细胞对气道类器官的黏附能力,证实T细胞招募依赖于CXCL10/11-CXCR3轴的趋化作用。

CXCR3抗体阻断显著减少CD4+/CD8+ T细胞向气道类器官的黏附

CXCR3抗体阻断显著减少CD4+/CD8+ T细胞向气道类器官的黏附

 

而且CD4+/CD8+ T细胞在共培养中强效抑制club细胞形成肺泡类器官,而加入Bio X Cell抗体中和IFNγ后,这种抑制完全被逆转,中和TNFα则无效,表明T细胞通过分泌IFNγ抑制肺泡再生。

中和IFNγ逆转CD4+/CD8+ T细胞对肺泡类器官的生长抑制,减少T细胞对气道类器官的黏附和T细胞诱导的Cxcl10/11表达

中和IFNγ逆转CD4+/CD8+ T细胞对肺泡类器官的生长抑制,减少T细胞对气道类器官的黏附和T细胞诱导的Cxcl10/11表达

 

Bio X Cell抗体使用:

培养基中加入CXCR3抗体(#BE0249,克隆CXCR3-173IFNγ抗体(#BE0055,克隆XMG1.2)TNFα抗体(#BE0058,克隆XT3.11)及同型对照,均为50μg/mL,每三天更换一次培养基,第10天收获类器官进行分析。

 

03 回归体内,转化视角验证干预靶点

(IFNγ,CXCR3与Integrin α4β7)

明确了机制后,作者尝试通过阻断T细胞的招募和驻留来治疗。

IFNγ中和抗体治疗改善了肺功能,使损伤区域的SFTPC+细胞获得与T细胞清除相当的增加,并显著降低趋化因子表达及组织驻留T细胞的数量。而使用抗体在小鼠体内阻断CXCR3或Integrin α4β7均显著减少肺驻留 T 细胞,改善小鼠的血氧饱和度,降低肺纤维化。

这些结果再次确认这些分子在KRT5⁺细胞阻碍肺泡再生中的关键作用,并为治疗严重感染导致的肺损伤提供可行的转化方案。

体内抗体中和IFNγ改善肺功能,减少组织驻留T细胞

体内抗体中和IFNγ改善肺功能,减少组织驻留T细胞

 

体内抗体阻断CXCR3或Integrin α4β7均改善肺功能,减少组织驻留T细胞

体内抗体阻断CXCR3或Integrin α4β7均改善肺功能,减少组织驻留T细胞

 

Bio X Cell抗体使用:

从流感感染7 天后开始,小鼠每三天腹腔注射500μg IFNγ抗体(#BE0055,克隆XMG1.2),250μg CXCR3抗体(#BE0249,克隆CXCR3-173)或400μg Integrin α4β7抗体(#BE0034,克隆DAKTK32),并设置同型对照组,感染后第14天和21天分析。

这项研究通过在小鼠体内模型和3D类器官-免疫共培养体外模型之间的反复验证,极大地增强了研究结论的可靠性,也为后续开发病毒感染后肺纤维化、长新冠等后遗症的药物提供了多个明确的候选靶点。

而Bio X Cell高品质的InVivoMAb系列功能抗体,凭借其高纯度、低内毒素和无防腐剂的优势,尤其适合于小鼠体内和3D类器官等各类活体、活细胞的长时程实验,在不同模型间为数据连贯性和结论可靠性保驾护航。

 

下表是这篇论文使用的 Bio X Cell 抗体汇总

货号

品名

克隆号

同种型

应用

文献实验模型

文献使用剂量频次

BE0003-1

InVivoMAb anti-mouse CD4

GK1.5

Rat IgG2b, κ

清除

小鼠体内

腹腔注射500µg,三天一次

BE0004-1

InVivoMAb anti-mouse CD8α

53-6.7

Rat IgG2a, κ

清除

小鼠体内

腹腔注射500µg,三天一次

BE0055

InVivoMAb anti-mouse IFNγ

XMG1.2

Rat IgG1, κ

中和

小鼠体内+
类器官共培养

腹腔注射500µg,三天一次

培养基中50µg/mL,三天更换

BE0249

InVivoMAb anti-mouse CXCR3 (CD183)

CXCR3-173

Armenian hamster IgG

阻断

小鼠体内+
类器官共培养

腹腔注射250µg,三天一次

培养基中50µg/mL,三天更换

BE0034

InVivoMAb anti-mouse LPAM-1 (Integrin α4β7)

DATK32

Rat IgG2a, κ

阻断

小鼠体内

腹腔注射400µg,三天一次

BE0058

InVivoMAb anti-mouse TNFα

XT3.11

Rat IgG1, κ

中和

类器官共培养

培养基中50µg/mL,三天更换

BE0089

BE0090
BE0091

InVivoMAb rat IgG2a isotype control, anti-trinitrophenol

InVivoMAb rat IgG2b isotype control, anti-keyhole limpet hemocyanin

InVivoMAb polyclonal Armenian hamster IgG

2A3
LTF-2
Polyclonal

Rat IgG2a, κ
Rat IgG2b, κ
Armenian hamster IgG

对照

小鼠体内+
类器官共培养

腹腔注射500µg,三天一次

培养基中50µg/mL,三天更换

 

参考文献

Lu, T, et al (2026) Dysplastic epithial repair promotes the tissue residence of lymphocytes to inhibit alveolar regeneration post viral infection. Cell Stem Cell. 33(1):108-124.e6. doi: 10.1016/j.stem.2025.12.005.

 

 

如需了解更多详情,请联系Bio X Cell授权一级代理商欣博盛生物

全国服务热线: 4006-800-892    邮箱: market@neobioscience.com

深圳: 0755-26755892   北京: 010-88594029   

上海: 021-34613729   广州: 020-87615159

欣博盛代理品牌官网:www.nbs-bio.com

欣博盛品牌官网:www.neobioscience.net

欣博盛生物科技有限公司 商家主页

地 址: 深圳福田区梅华路105号多丽工业区科技楼605

联系人: Miss Yao

电 话: 0755-26755892(深圳) 010-88594029(北京) 021-34613729(上海) 020-87615159 (广州)

传 真: 0755-26755877

Email:market@neobioscience.com

相关咨询
ADVERTISEMENT